Jazyk UML

  • UML (unified modeling language) je standardizovaný pro vizuální modelování SW systémů

  • Zjednoduší vhled do problematiky velkých systémů

  • Používá se i v dokumentaci

  • Je velmi intuitivní

  • Modelování může mít různou preciznost a jsou různé modely

Strukturální prvky v UML

  • Podstatná jména jazyka (pro koncepty nebo fyzické věci)
  1. Třídy - formální popis objektů mající stejné vlastnosti
  2. Aktivní třídy - třídy obsahující více procesů či vláken
  3. Rozhraní - kolekce operací popisující poskytovanou službu
  4. Spolupráce - popisuje interakci mezi elementy
  5. Případ užití - popis sekvence akcí s výstupem, které by měl systém umožnit
  6. Komponenty - modulární součásti systému (skrývají implementaci za rozhraní)
  7. Artefakty - části systému s fyzickou informací (soubory, knihovny, …)

Chování v UML

  • Dynamické části jazyka (slovesa popisující chování)
  • Propojují strukturální prvky jazyka
  1. Interkace - soubor zpráv, které si objekty vyměnují
  2. Stavový stroj - sekvence stavu objektu, ve kterých se během života vysktyuje
  3. Aktivita - sekvence akcí, které objekt provádí

Seskupování objektů

  • Pro přehlednost se organizují do skupin
  1. Balíčky - pouze k organizaci návrhu (ve vývoji zanikme)
  2. Poznámky - textová specifikace

Vztahy v UML

  1. závislosti - sémantické vztahy
  2. asociace - strukturální vztahy, popis vazby (1:N)
  3. agregace - “has a”
  4. generalizace - popis dědičnosti
  5. generalizace - jeden vyžaduje, druhý zaručuje (funkcionalitu)
  • n-ární vztahy (mezi vícero objekty)

Diagramy v UML

  • vizualizace z různých úhlů pohledu
    • jasné definice = 13 diagramů
    • každý jiná část problematiky
    • při dodržení pravidel možno “vytvářet nové”
  1. class diagram
  2. component diagram - zapouzdřené třídy + jejich rozhraní
  3. object diagram - objekty ze tříd v konkrétním čase (před/po interakci)
  4. artefact diagram - vnitřní fyzická stránka systému (knihovny, soubory)
  5. diagram nasazení - fyzická implementace, custom objekty (server, počítače, …)
  6. diagram případů užití - aktéři + co používají
  7. sekvenční diagram - spolupráce objektů v čase
  8. komunikační diagram - struktura objektů při zasílání zpráv (není časová osa číslování)
  9. stavový diagram - změna stavu objektu při událostech
  10. diagram aktivit - složitější případy užití (větvení atd.)

Diagram tříd

  • Zobrazuje: třídy, rozhraní
  • Jde často generovat z OOP kódu (nebo opačně)
  • Pouze statická hierarchie
  • Umožňuje modelovat vztahy mezi třídami
  • Znaménka u atributů i metod mají význam (veřejné, privátní, protected)

Sekvenční diagram

  • Zobrazuje spolupráci objektů v času (formou zasílání zpráv obvykle)
  • Obvykle se znázorňuje v rámci 1 případu užití
  • Čas roste shora dolů

Stavový diagram

  • Zobrazuje stavový stroj daného objektu
  • Dynamický pohled na systém (přechody, události, aktivity)
  • Změna stavu objektu při konkrétní události
  • Má konečný počet stavů (podobné konečným automatům z KMI/FJ)
  • Obvykle řízen vnějším vstupem

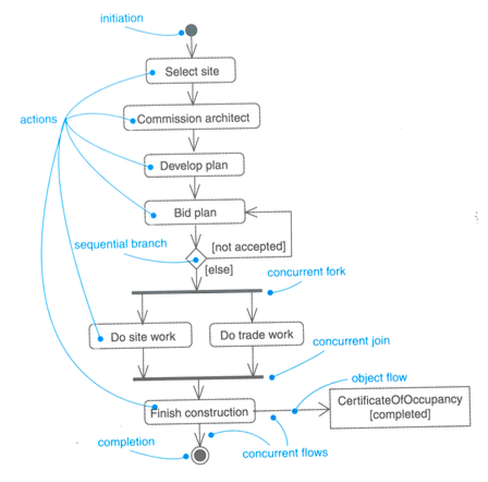
Diagram aktivit

  • Složitější dynamické případy užití
  • Zobrazuje podmínky a konkrétní hodnoty při vstupu/výstupu do/z akce
  • Zobrazuje tok dat (řídící tok)